供热企业24小时服务热线电话 -金年会官方入口

2023-11-16 17:04:31 来源:鲁网

 鲁网11月16日讯 目前,潍坊市热力有限公司、潍坊中电万潍热电有限公司、潍坊恒泰热力有限公司全面开通24小时服务热线,随时受理用户咨询、求助及投诉下面这些电话请收藏好。

 潍坊市热力有限公司

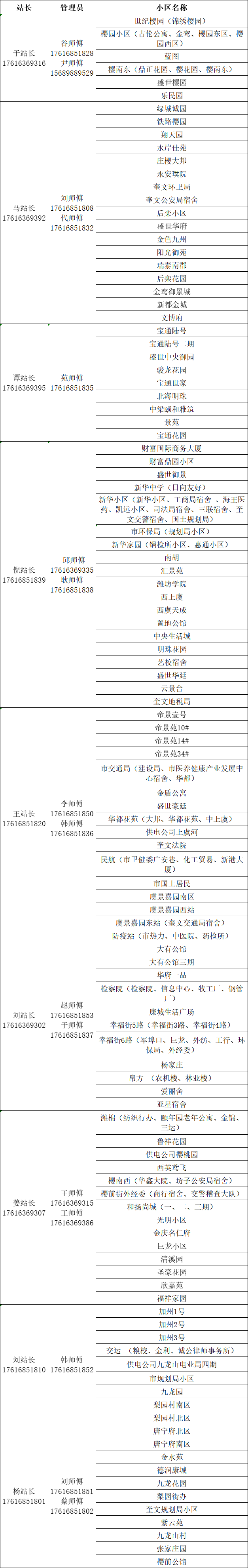
  2023-2024采暖季站长服务片区及服务电话

图片

图片

图片

图片

 潍坊中电万潍供热服务片区金年会官方入口的联系方式

 供热运行一部

图片

  供热运行二部

图片

  潍坊恒泰热力有限公司

  2023-2024采暖季供热服务范围及服务电话

图片

  (通讯员 纪哲)

责任编辑:王玉龙
新闻关键词:
网站地图