潍坊市公交集团关于歌尔•2025潍坊马拉松期间公交出行指南 -金年会官方入口
2025-10-17 16:47:56 来源:鲁网
鲁网10月17日讯 为助力歌尔•2025潍坊马拉松赛事在10月19日顺利举办,潍坊市公交集团将在交通管制期间,采取临时绕行、缩线或区间运行及暂缓运营等调度措施,对受影响线路(见附表)进行临时调整,请广大市民乘客根据具体线路调整信息,合理安排出行计划。潍坊市公交集团将在道路交通管制结束后,第一时间恢复受影响线路的正常运行,最大限度保障市民的正常出行。
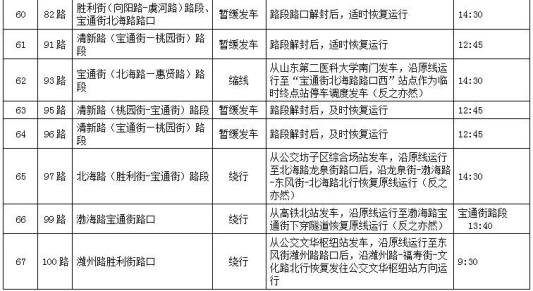
一、具体线路临时调整方案(见附表)
二、其他线路正常运营
为更好地满足参赛选手的出行需求,潍坊市公交集团将根据赛事信息,认真分析研判客流出行需求,科学制定行车作业计划,适时加大比赛集结、疏散时段的班次投入,并在十笏园、人民广场等客流密集区域提前囤放运力,将根据交警部门梯级管控及解除管控情况,对受影响线路及时进行临时调整或第一时间恢复原线运行,同时并加密周边途经线路的班次密度,为参赛选手提供更加优质的公交出行服务。广大市民、参赛选手可拨打公交热线电话5151100咨询线路相关情况,也可通过“潍坊公交”app或“潍坊公交”微信公众号查询和了解相关信息。(通讯员 纪哲)
公交线路临时调整具体方案










责任编辑:赵岳
新闻关键词: